Auto CD.info - Электронные каталоги запчастей для любой техники. Документация по ремонту спецтехники, электросхемы, диагностические программы.       MAX      Whatsapp      Telegramm             E-mail
главная | новости | FAQ | заказать | обратная связь
ВХОД для ЗАРЕГИСТРИРОВАННЫХ ПОЛЬЗОВАТЕЛЕЙ
  логин:    пароль:   

КНИГИ ПО РЕМОНТУ       

 глобальный поиск
 Новый пользователь  Забыли пароль?  Отписаться от рассылки
IN ENGLISH
Все CD
Оформить заказ в магазине запчастей Auto СД
 Каталог марок
 Легковые авто
 Грузовые авто
 Ремонт авто
 Ремонт грузов.
 ОЕМ легковые
 OEM грузовые
 Погрузчики
 Погруз. ремонт
 С/х техника
 Ремонт с/х тех
 Строительная
 Ремонт стр. тех
 Краны
 Краны ремонт
 Моторы
 Ремонт мотор.
 Мото техника
 Ремонт Мото
 Катера, моторы
 Ремонт л.м.
 Диагностика
 VMware сборки
 Европа
 Азия
 Америка
 Япония
 Китай
Прайсы на авто запчасти
Ключи активации
ИСКАТЬ ВЕЗДЕ
 для печати
 Карта сайта
 Авто ссылки

Bobcat Utility Vehicles :

Bobcat Utility Vehicles документация по ремонту и обслуживанию техники Бобкат

Модели Бобкэт Utility Vehicles -

Bobcat Utility Vehicles 2100 / 2100S
Operation & Maintenance Manuals
SN 522711001-522712999
SN 524411001 and above
SN 522711001 and above

Service Manuals
SN 522711001-522712999
SN 524411001 and above

Bobcat Utility Vehicles 2200 / 2200S
Operation & Maintenance Manuals
S/N 235211001-235212052, 235311001-235312612
S/N A59Z11001 & Above, A59Y11001 & Above, A5A111001 & Above, A5A011001 & Above

Service Manuals
S/N 235211001-235212999, 235311001-235312999
S/N A59Z11001 & Above, A5KR11001 & Above, A59Y11001 & Above, A5A111001 & Above, A5A011001 & Above

Bobcat Utility Vehicles 2300
Operation & Maintenance Manuals
S/N A59W11001 & Above

Service Manual
S/N A59W11001 & Above


 

 
25 USD

ДОБАВИТЬ В КОРЗИНУ
ВЕРНУТЬСЯ

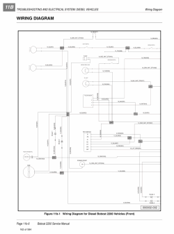
Скриншоты
(Нажмите на маленькую картинку, большая откроется в новом окне)

Нажмите для просмотра, большая картинка откроется в новом окне. Нажмите для просмотра, большая картинка откроется в новом окне. Нажмите для просмотра, большая картинка откроется в новом окне. Нажмите для просмотра, большая картинка откроется в новом окне.

Замеченные конфликты в электронном каталоге Bobcat Utility Vehicles:

Конфликтов не замечено

 Для какого рынка каталог:   Все регионы
 Доступные в программе языки:  Английский
 Поддерживаемые операционные системы:  Vista, Win7 x32, Win98, Windows 8/10 x64, WinJapan, WinNT, WinXP
 Количество CD/DVD:  1 CD
 Дата обновления данных:  5/2009
 ЦЕНА:  25 USD



Возможно Вас так же заинтересуют эти авто каталоги: ( всего 33 программ )
ПОКАЗАТЬ ВСЕ ПОХОЖИЕ ПРОГРАММЫ

1

Bobcat Excavators
документация по ремонту и обслуживанию техники Бобкат - 56, 76, 100, 116, 130, 220, 225, 231, 316, 319, 320/320L, 322, 323, 325, 328, 329, 331/331E, 334, 335, 337, 341, 418, 425, 430, 435, 442, E32, E35, E60, E80, ZX75, ZX125, Technical Service Guide, PDF
Информация по ремонту

2

Bobcat 843, 843B
документация по ремонту для Bobcat 843, 843B
Информация по ремонту

3

Bobcat X100
документация по ремонту мини экскаватора Бобкэт X100 - Bobcat X100
Информация по ремонту

4

Bobcat Excavators 3xx, 4xx
электронный каталог запчастей для гусеничных экскаваторов Бобкат, PDF
Каталог запчастей

5

Bobcat S175 и S185 Turbo
каталог для поиска и подборки запчастей и документация по ремонту для Bobcat S175 и S185 Turbo
Каталог запчастей и информация по ремонту

Дизайн сайта креатив-бюро "DoNe" Вопросы и пожелания высылайте на адрес: hodgjunior@gmail.com